

新聞中心
中介是否可(kě)以借助職務之便低價購(gòu)買房(fáng)屋?
2019.08.29
中介在提供經紀服務的房(fáng)屋時會遇到一些低于市場價的房(fáng)屋,他(tā)們是否可(kě)以利用職務之便暗箱操作(zuò),自(zì)己受益低價入手?
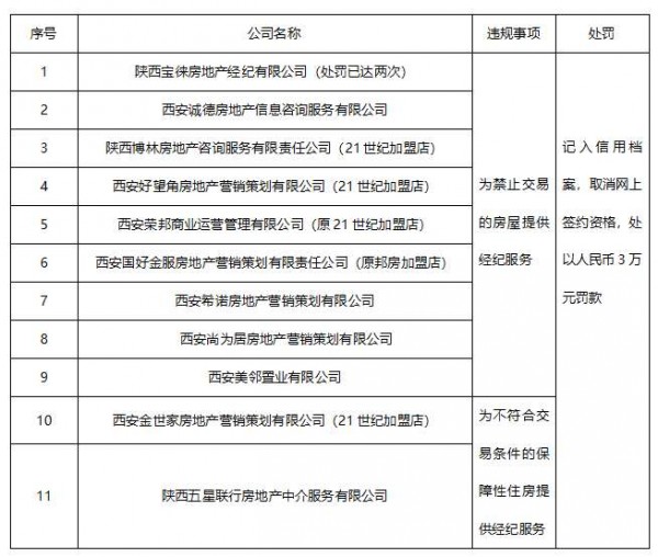
房(fáng)屋“無證”,卻促成買賣雙方簽訂合同進行交易;承租、承購(gòu)自(zì)己提供經紀服務的房(fáng)屋;未核實房(fáng)屋權屬情況,擅自(zì)對外發布房(fáng)源信息;爲不符合交易條件(jiàn)的保障性住房(fáng)提供經紀服務……針對嚴重侵害購(gòu)房(fáng)人(rén)權益的行爲,7月15日(rì),西安市住房(fáng)和城(chéng)鄉建設局發布《關于2019年(nián)上半年(nián)度經紀機(jī)構風(fēng)險提示》,對2019年(nián)上半年(nián)存在嚴重違規行爲和不規範經營行爲的24家房(fáng)地産經紀機(jī)構再次進行通報。

針對今年(nián)上半年(nián)嚴重違規經營的24家房(fáng)地産經濟機(jī)構,西安市住建局還(hái)專門(mén)列舉了四個典型案例。
案例一:公司和經紀人(rén)員(yuán)承購(gòu)自(zì)己提供經紀服務的房(fáng)屋,且拒不履行處罰決定
西安市航天基地鏈家房(fáng)産服務部(與現鏈家公司無關)經紀人(rén)在本公司購(gòu)買自(zì)己提供經紀服務的房(fáng)屋,該公司的行爲違反了《房(fáng)地産經紀管理(lǐ)辦法》第二十五條第八項“經紀機(jī)構和經紀人(rén)員(yuán)不得(de)承租承購(gòu)自(zì)己提供經紀服務的房(fáng)屋”的規定,依據《房(fáng)地産經紀管理(lǐ)辦法》第三十七條的規定,責令該公司立即整改違法行爲,取消網上簽約資格,記入信用檔案,并處以人(rén)民(mín)币3萬元的罰款的行政處罰。該公司在收到《行政處罰決定書(shū)》後,拒不履行行政處罰決定,西安市住建局遂依法申請(qǐng)法院強制執行,現已成功執行到位。
案例二:爲禁止交易的房(fáng)屋提供經紀服務
西安中鏈居房(fáng)地産中介服務有限公司爲在明知房(fáng)屋未取得(de)産權證書(shū)的情況下,促成買賣雙方簽訂合同,導緻房(fáng)屋交易無法正常進行。公司的行爲違反了《房(fáng)地産經紀管理(lǐ)辦法》第二十五條第九項“爲禁止交易的房(fáng)屋提供經紀服務”的規定,依據《房(fáng)地産經紀管理(lǐ)辦法》第三十七條的規定,責令該公司立即整改違法行爲,取消網上簽約資格,記入信用檔案,并處以人(rén)民(mín)币3萬元罰款的行政處罰。
案例三:經紀機(jī)構擅自(zì)對外發布房(fáng)源信息,且通過惡意注銷逃避處罰
陝西幫家房(fáng)地産營銷策劃有限公司在經紀服務過程中未核實房(fáng)屋權屬情況,就(jiù)對外發布了房(fáng)源信息,導緻糾紛産生(shēng)。該行爲違反了《房(fáng)地産經紀管理(lǐ)辦法》第二十二條不得(de)擅自(zì)發布房(fáng)源信息的規定,依據《房(fáng)地産經紀管理(lǐ)辦法》第三十五條的規定,責令公司立即改正行政違法行爲,記入信用檔案,取消網上簽約資格,處以人(rén)民(mín)币1萬元罰款的行政處罰。公司在收到《行政處罰預先告知書(shū)》,明知自(zì)身(shēn)面臨行政處罰的情況下,仍向市場監管部門(mén)申請(qǐng)公司注銷登記,逃避處罰。西安市住建局聯系市場監管部門(mén)進行聯合執法,最終該公司履行了行政處罰決定。
案例四:經紀機(jī)構爲不符合交易條件(jiàn)的保障性住房(fáng)提供經紀服務
按照(zhào)相(xiàng)關規定,保障性住房(fáng)不得(de)随意出租、出售,經紀機(jī)構在提供服務時也必須核實該類房(fáng)屋是否符合出租、出售條件(jiàn)。西安小青蛙房(fáng)地産營銷策劃有限公司(爲德佑加盟店(diàn))卻爲不符合交易條件(jiàn)的“金海灣”小區保障性住房(fáng)提供經紀服務。該行爲違反了《房(fáng)地産經紀管理(lǐ)辦法》第二十五條第九項“爲不符合交易條件(jiàn)的保障性住房(fáng)提供經紀服務”的規定,依據《房(fáng)地産經紀管理(lǐ)辦法》第三十七條的規定,責令公司立即改正違法行爲,取消網上簽約資格,記入信用檔案,并處以人(rén)民(mín)币3萬元罰款的行政處罰。
綜上,我們的疑問(wèn)已經得(de)到答案。作(zuò)爲消費者,投資置業,選擇一家正規的地産代理(lǐ)公司是非常必要的。盛達行主要從(cóng)事(shì)西安地産代理(lǐ),西安地産銷售,實現了商業地産、商業運營、商業投資、海外置業四大(dà)業務闆塊均衡發展,是一家集房(fáng)地産開發、銷售、管理(lǐ)、運營于一體(tǐ)的專業化服務公司。
地址:西安未央區華遠(yuǎn)錦悅 咨詢電話(huà):029-62875058
上一篇:八萬元買“萬達”商鋪?